新着情報詳細

ホーム » 新着情報一覧 » 新着情報詳細
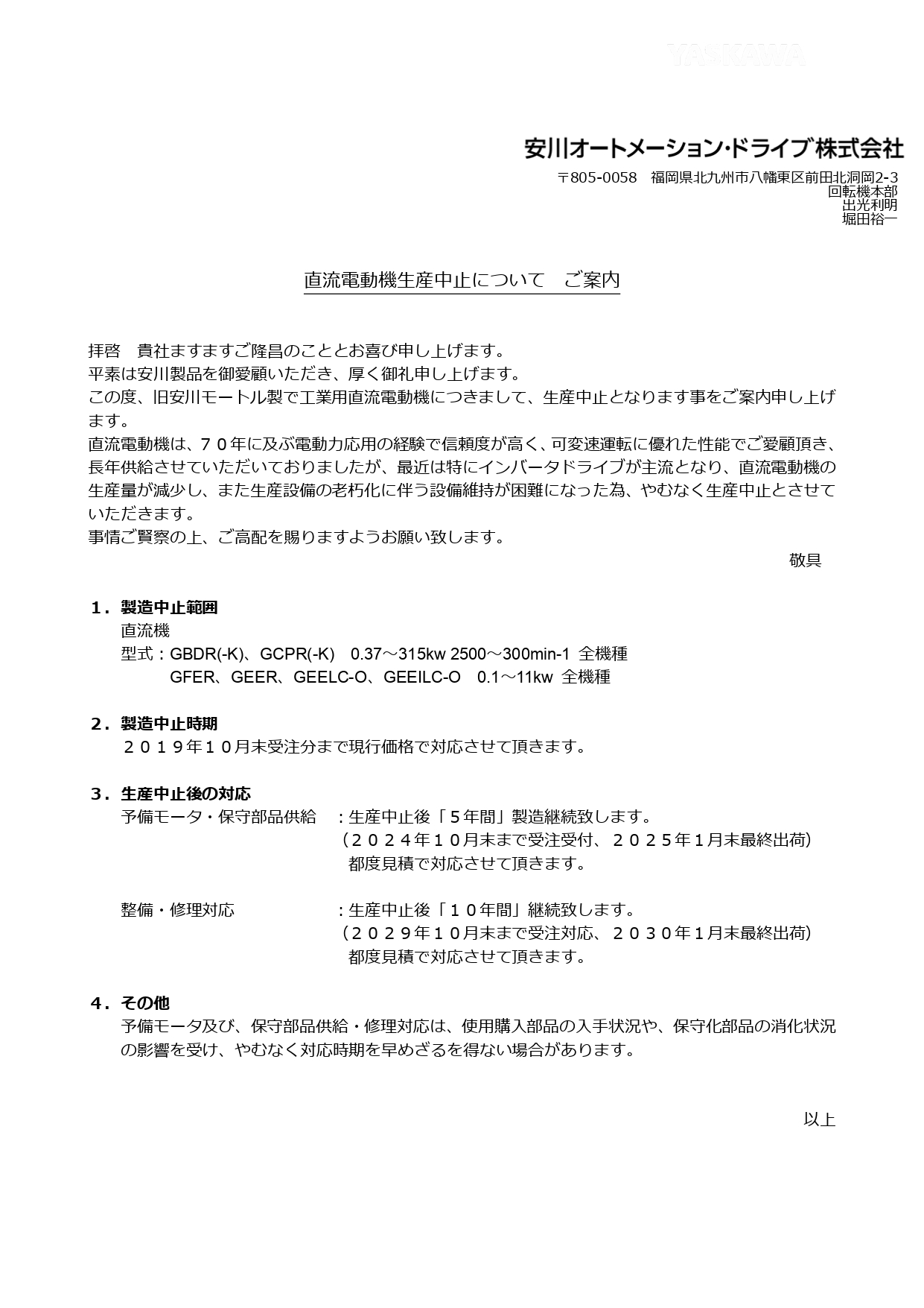
■【直流機・クレーンモータ・VSモータ 生産中止のご案内(2019.04.12)

安川オートメーション・ドライブ株式会社様より、直流機・クレーンモータ・VSモータの
生産中止のご案内がございました。
恐れ入りますが、下記文書につきましてご一読頂けますようお願いいたします。
お客様にはご迷惑をお掛けし大変申し訳ございませんが、
何卒よろしくお願い申し上げます。

» ホーム» 新着情報一覧

Copyright © TOKAI SHOJI. All Rights Reserved

TOP